🏸 Silver medal for St André at the OI games

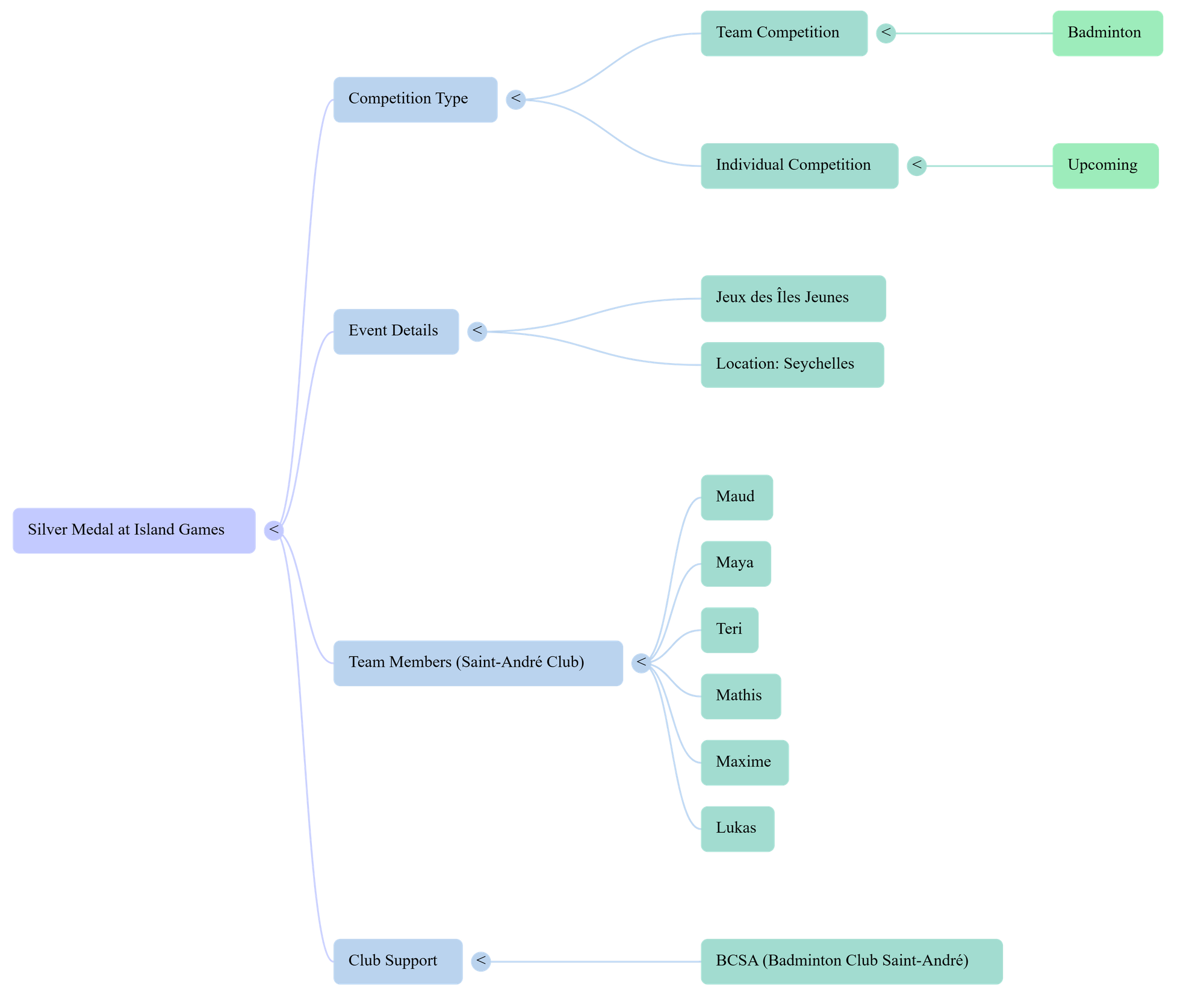
The **Club de Saint-André (BCSA)** BADMINTON 🏸 team performed remarkably well at the **Youth Island Games**, which took place in the **Seychelles**.
The club proudly announced that its young athletes won a **silver medal** in the **badminton team competition**.
This distinction is the result of the hard work and talent of six young members of the club: Maud, Maya, Teri, Mathis, Maxime, and Lukas. Their team success has brought great pride to the BCSA.
After this great collective victory, the BCSA would like to express its **full support** to these same athletes for the **continuation of the competition**, which will this time take place in **individual** competitions. The club remains fully behind them and encourages them for the challenges ahead.
1- Don't want to read : here is a cool audio article:
2- Don't want to read : here is a magnificent video article. You listen & watch quietly:
3- Clarity of the Mind Map to summarize:

Member discussion