🏸 Médaille d'argent pour St André aux jeux de l'OI
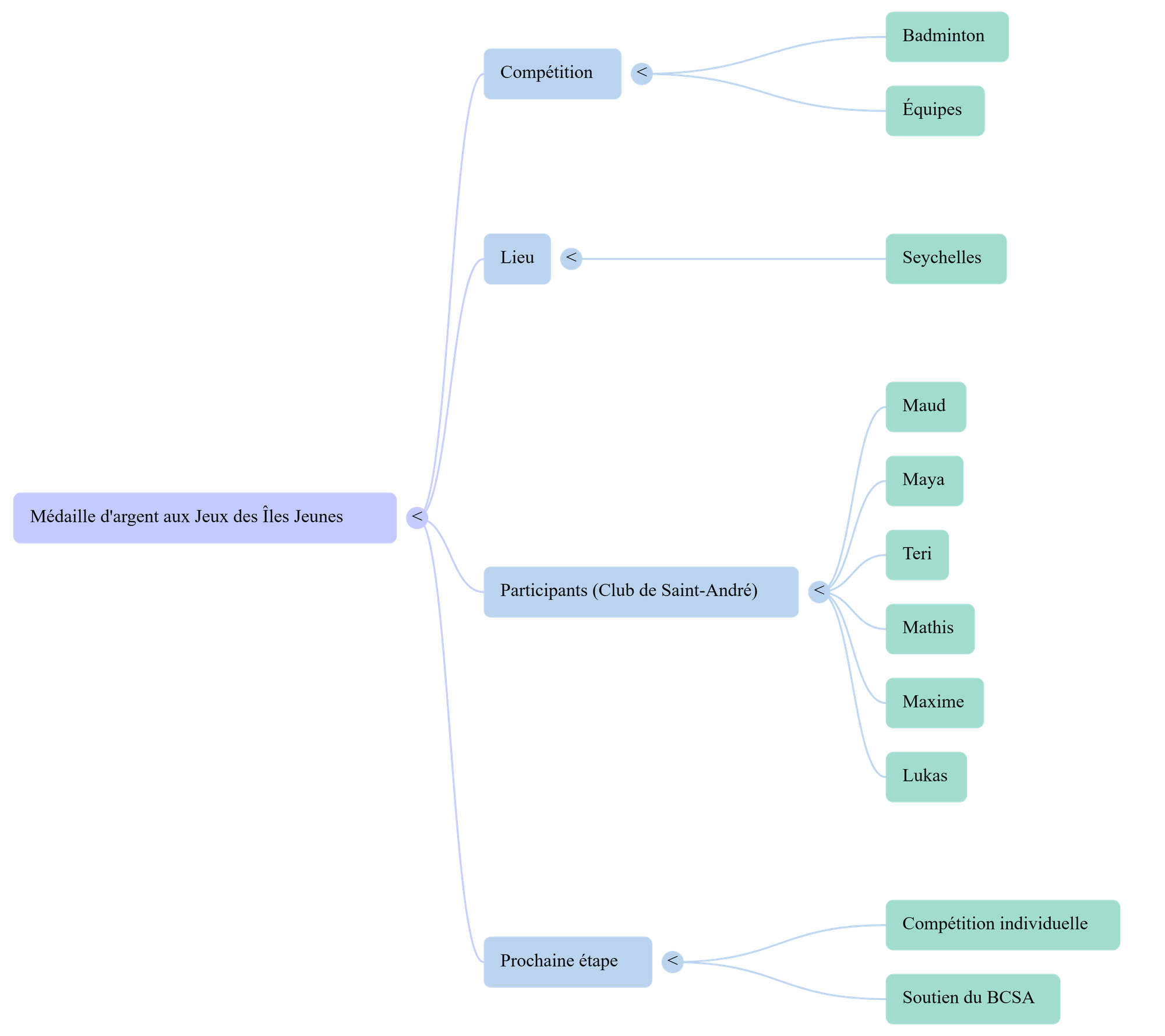
L'équipe de BADMINTON 🏸 du **Club de Saint-André (BCSA)** a réalisé une performance remarquable lors des **Jeux des Îles Jeunes**, qui se sont déroulés aux **Seychelles**.
Le club a fièrement annoncé que ses jeunes athlètes ont décroché une **médaille d'argent** dans la **compétition par équipes de badminton**.
Cette distinction est le fruit du travail et du talent de six jeunes représentants du club : **Maud, Maya, Teri, Mathis, Maxime et Lukas**. Leur succès en équipe a apporté une grande fierté au BCSA.
Après cette belle victoire collective, le BCSA tient à exprimer son **soutien total** à ces mêmes athlètes pour la **suite de la compétition**, qui se déroulera cette fois en **individuel**. Le club reste pleinement derrière eux et les encourage pour les défis à venir.
1- Pas envie de lire: voici une Magnifique discussion audio, vous écoutez tranquillement:
2- Clarté de la Mind Map pour résumer:

Member discussion